Simulating the process of hydrodesulphfurisation (HDS) of light cycle oil (LCO) in Dung Quat refinery
Abstract
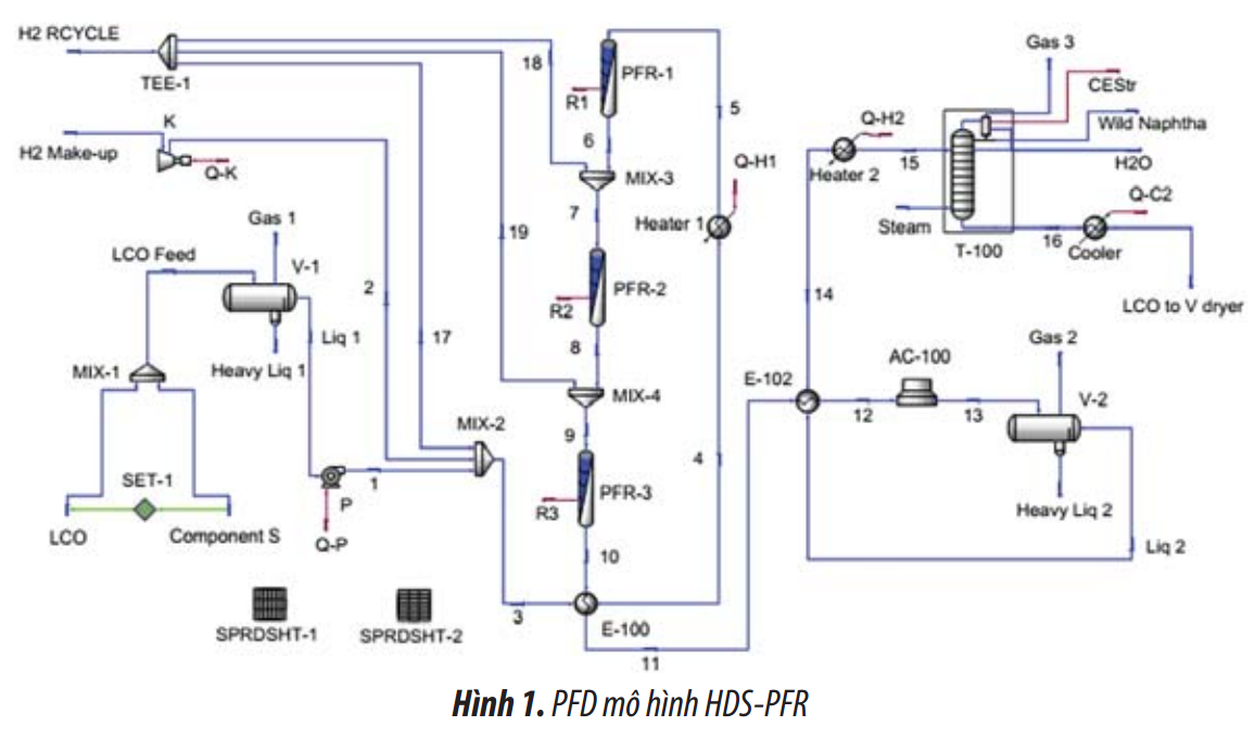
This research was conducted to simulate the process of LCO hydrodesulphurisation in Dung Quat refinery using UniSim Design. The simulation is based on the kinetics of 44 sulfur compounds and on conditions and parameters (mass flow rates, temperature and pressure readings) obtained from LCO Hydrotreater 024 of Dung Quat refinery. The HDS was carried out in the Plug Flow Reactor (PFR). The results obtained from the HDS-PFR model were compared with the operating results of LCO Hydrotreater 024 in Dung Quat refinery and the results obtained from the HDS-ASPEN model.
References
Nguyễn Thị Minh Hiền. Mô phỏng các quá trình cơ bản trong công nghệ hóa học. Nhà xuất bản Bách khoa Hà Nội. 2014.
Lê Văn Hiếu. Công nghệ chế biến dầu mỏ. Nhà xuất bản Khoa học và Kỹ thuật. 2006.
G.F.Froment, G.A.Depauw, V.Vanrysselberghe. Kinetics of the catalytic removal of the sulphur components from the light cycle oil of a catalytic cracking unit.Studies in Surface Science and Catalysis. 1997; 106: p. 83 - 97.
Gilbert F.Froment, Luis Carlos Castaneda-Lopez, Celia Marin-Rosas. Kinetic modeling of the hydrotreatment of light cycle oil and heavy gas oil using the structural contributions approach. Catalysis Today. 2008; 130(2 - 4): p. 446 - 454.
Georgina C.Laredo, Carlos M.Córtes. Kinetics of hydrod esulfurization of dimethyldibenzothiophenes in a gas oil narrow-cut fraction and solvent effects. Applied Catalysis A: General. 2003; 252(2): p. 295 - 304.
Jinwen Chen. Vapor-liquid equilibrium and its effects on trickle bed hydrotreatin g reactors. CanmetENERGY, Natural Resources Canada One Oil Patch Drive, Devon, AB T9G 1A8, Canada. 2010.
Jorge Ancheyta. Modeling and simulation of catalytic reactors for petroleum refining. Wiley & Sons, Inc. 2 011.
Luis Carlos Castaneda-Lopez. Kinetic modeling of the hydrotreatment of light cycle oil/diesel. 2006.
Saeid Shokri, Mahdi Ahmadi Marvast, Mortezatajerian. Production of ultra low sulfur diesel: simulation and software development. Petroleum & Coal. 2007; 49(2): p. 48 - 59.
Vietnam Oil and Gas Group. Dung Quat Refinery Project, U024: LCO Hydrotreater. 2007.
Weixiang Zhao, Dezhao Chen, Shangxu Hu.Differential fraction-based kinetic model for simulating hydrodesulfurization process of petroleum fraction.Computers & Chemistry. 2002; 26(2): p.141 - 148.
1. The Author assigns all copyright in and to the article (the Work) to the Petrovietnam Journal, including the right to publish, republish, transmit, sell and distribute the Work in whole or in part in electronic and print editions of the Journal, in all media of expression now known or later developed.
2. By this assignment of copyright to the Petrovietnam Journal, reproduction, posting, transmission, distribution or other use of the Work in whole or in part in any medium by the Author requires a full citation to the Journal, suitable in form and content as follows: title of article, authors’ names, journal title, volume, issue, year, copyright owner as specified in the Journal, DOI number. Links to the final article published on the website of the Journal are encouraged.